RAWN Technologies Ltd.
Welcome
Login
Sign up
Home
Solutions
Forums
How can we help you today?
Enter your search term here...
Search
New support ticket
Check ticket status
Contact :+880255071829 support@rawntech.com
Solution home
Odoobravo Business Suite
Foams and Mattress Company Solution
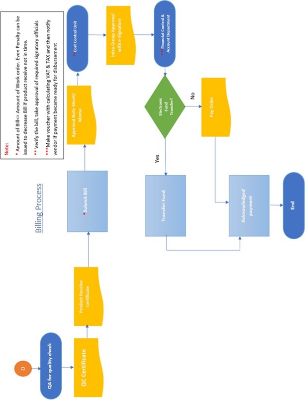
OB Sourcing
Print
Modified on: Sun, 12 Nov, 2023 at 5:32 AM
PB Sourcing Solutions
Did you find it helpful?
Yes
No
Send feedback
Sorry we couldn't be helpful. Help us improve this article with your feedback.
Related Articles
Help Desk Software
by Freshdesk